

有钱是兄弟情深,没钱就是在商言商。
71岁的王健林,早已不是那个意气风发喊出“一个亿小目标”的商界大佬。明眼人都能看出,万达现在的日子不好过,面临着不小的债务压力。作为掌舵人,王健林也在不停“卖卖卖”,通过出售资产来回笼资金。
然而,一波未平,一波又起。就在王健林全力拆解债务困局、推进企业转型的关键节点,他身上又落下了一个重担。

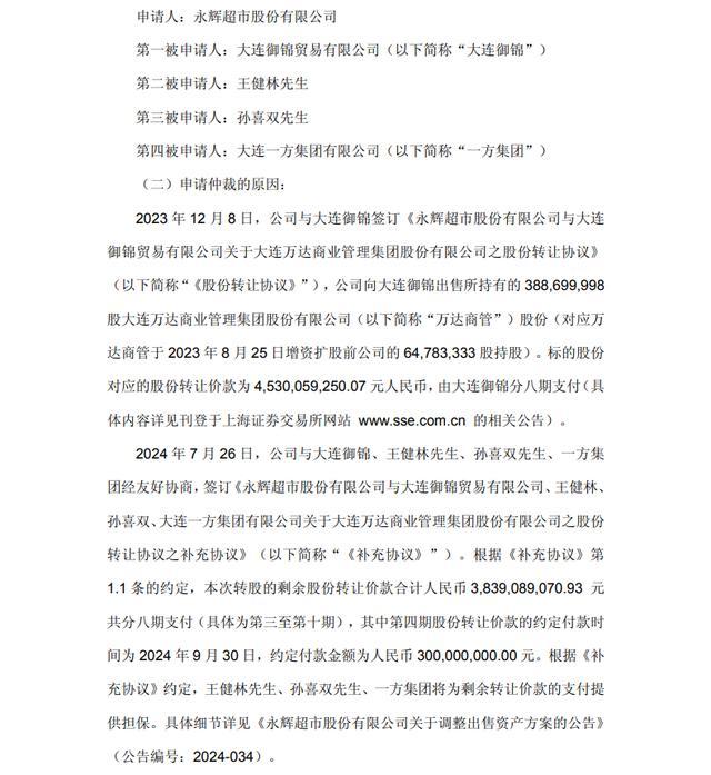
永辉超市向王健林等追债38亿,仲裁获胜
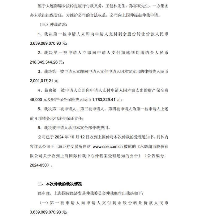
近日,永辉超市发布公告,披露一起涉及万达系的仲裁案结果。根据裁决,大连御锦贸易有限公司需支付剩余股份转让价款及违约金等合计超38亿元,王健林、孙喜双及大连一方集团有限公司承担连带保证责任,并需在裁决生效20日内履行完毕。



那么,这背后到底是怎么一回事?
在这件事当中,主要牵涉的对象是永辉超市、大连御锦、一方集团、王健林、孙喜双。
2018年12月,为了战略拓展优质物业,永辉超市花了35.31亿从一方集团手中买下万达商管部分股权。
其中,孙喜双是一方集团的董事长。公开资料显示,孙喜双与王健林关系密切,曾作为早期合伙人深度参与万达私有化过程。

孙喜双曾在访谈中直言:“1993年就开始投资万达,王健林是一个干实事的人,我投资万达这个企业就是投资王健林这个人。”总而言之,两人是一对老搭档,至今有30多年的交情。
但世事无常,商业世界的风云变幻远比想象中更快。
到了2023年,永辉超市经营承压,资金链紧张,亟需通过资产变现“回血”。12月,为了盘活存量资产、回笼资金,永辉超市决定出售早年战略投资的万达商管股份,而接盘方,正是大连御锦。这笔交易的总作价高达45.3亿元,双方约定分八期现金支付。
资料显示,大连御锦唯一股东为北京一方明实信息技术有限公司,而后者由一方集团100%持股。因此,孙喜双是大连御锦的最终实际控制人。
2023年12月,首期付款如约到账。但后面就出现问题了,大连御锦先后逾期支付第二、第三期转让款,给出的理由是“短期资金周转困难”,并申请延期支付。
但永辉超市等不了了,毕竟自身的经营状况,容不得丝毫拖延。财报数据显示,2021-2023年,永辉超市累计亏损已经超过了80亿元。
那怎么办?答案是再签个协议,而且是很详细的那种。这时,王健林也登场了。
2024年7月,永辉超市和大连御锦、王健林、孙喜双、一方集团签订了《补充协议》,将剩余未付的38.39亿元重新分为八期支付。其中王健林是担保人的角色,只是他或许没有想到,这一担保,会让自己在一年多后,陷入被追债的尴尬境地。
2024年9月,大连御锦依旧无法按时支付款项,而王健林、孙喜双及一方集团,也未能履行担保责任。此时的永辉,已经耗尽了耐心,连续的逾期付款,让本就现金流紧张的永辉雪上加霜。无奈之下,同年10月,永辉向上海国际仲裁中心提交仲裁申请,追究大连御锦及王健林等担保人责任。
这场仲裁,耗时一年半,直到2026年,仲裁庭作出终局裁决,全面支持永辉的诉求。
也就是说,如果大连御锦掏不出钱来支付38亿,那么,最终的还款压力,将会落到王健林、孙喜双及一方集团身上。
但王健林如今的处境,早已不复当年之勇。万达集团近年来一直在剥离资产、缩减负债,王健林的财富也在不断缩水。今年3月,2026胡润全球富豪榜显示,王健林家族最新财富为100亿。要是后面王健林要自掏腰包,为债务“买单”,实话实说,压力真不小。

永辉公告显示,截至目前,被申请人尚未履行义务。
说到底,这可能是一场没有赢家的博弈。
值得一提的是,王健林的麻烦还远不止于此。除了永辉超市,万达集团还在被苏宁易购、融创中国“追债”。
苏宁方面,2024年10月,苏宁易购发布公告,公司请求裁决大连万达集团股份有限公司向公司及其子公司苏宁国际集团股份有限公司支付股份回购款人民币50.4亿元。
同时,请求裁决大连万达商业管理集团股份有限公司(简称“万达商管”)对万达集团的上述付款义务承担连带责任。目前,苏宁易购提出的仲裁请求已获得中国国际经济贸易仲裁委员会受理。
对此,万达方面的回应是:苏宁要求万达回购股份的理由不成立,万达不存在所谓违约的问题。据媒体消息,接近苏宁的知情人士则表示,“现在仲裁庭已经受理了,有没有依据不是万达说了算,还要依法走程序。”
截至目前,苏宁的仲裁暂时还没有结果。
融创方面,2024年12月,融创中国向中国国际经济贸易仲裁委员会对万达集团提起仲裁,要求万达集团和万达商管支付95亿元的股份回购款,目前该仲裁申请已被受理。
对此,一位万达内部人士透露,融创并无要求万达回购股份的相关合同依据,因此要求回购股份的理由不成立。到现在,融创的仲裁也还没有结果传来。
说起融创中国创始人孙宏斌,当年他跟王健林可是圈内的好友。好到什么程度呢,作为兄弟的孙宏斌还曾在朋友圈为王健林站台撑场。孙宏斌在朋友圈公开表示:“万达是世界级的优秀企业,王健林是自己最尊敬的优秀企业家”。
如今,昔日好友“对簿公堂”,属实有点戏剧性了。不过,商场如战场,没有永远的朋友,只有永远的利益。只能说在商言商,毕竟,现在大家都在收紧腰包过日子。

王健林坚守一线,负重前行
回望王健林的创业历程,从军营到商海,他的骨子里从来就没有“退缩”二字。很多人只看到他当年“先定一个小目标,比如赚一个亿”的意气风发,却忽略了这份底气背后,是刻在骨子里的坚韧与不服输。
早年,王健林曾公开表示,“我可以明确的说,我的财富以后绝大数会捐给社会!我不会套现走人!我的目标就是建立一个中国最大的慈善机构。最终我的财富会有很好的处理方式。不管以后有多富,我的财富绝大多数都会捐给社会!我一定兑现承诺!”
近年来,随着行业进入调整期,万达也面临着不小的债务压力,曾经的商业帝国遭遇了前所未有的挑战。但王健林没有选择逃避,而是选择主动扛起责任,深入一线寻找新的出路。
为了给万达找到破局之路,王健林亲自带队全国考察,东奔西走。近年来,王健林已经接连去了新疆、贵州、福建考察项目。原因很简单,文旅市场的持续火热,让他看到了万达转型的新希望。
在坚守一线、布局文旅的同时,王健林也深谙“强强联合”的道理。
去年5月,王健林卖掉48座万达广场,买方有京东的影子。随后,万达和京东联手成立了几家合伙公司。今年,京东折扣超市开进了万达广场。万达广场拥有庞大的线下流量和成熟的商业场景,而京东则在线上零售、供应链管理等方面有着深厚的积累,两者的结合,不仅让万达广场的线下场景更加丰富,也让京东的线下布局得以快速拓展。
如今,71岁的王健林依然在一线奔波,他的身影,或许不再像当年那样意气风发,却多了几分历经风雨后的沉稳与坚定。债务的大山依然沉重,未来的道路依然艰难,但他从未停下脚步。
98配资官网提示:文章来自网络,不代表本站观点。